首页
集团概况
新闻中心
产品展示
党群工作
人才招聘
招采平台
联系我们
返回
公司简介
集团荣誉
组织结构
企业文化
返回
集团新闻
公示公告
返回
热轧带钢
高速线材
优质棒材
返回
党建工作
党建资讯
返回
用人理念
招聘信息
毛遂自荐
返回
招投标信息
返回
联系我们
公司简介
集团荣誉
组织结构
企业文化
集团新闻
公示公告
热轧带钢
高速线材
优质棒材
党建工作
党建资讯
用人理念
招聘信息
毛遂自荐
招投标信息
联系我们
您的位置:
主页
>
新闻中心
>
公示公告
>
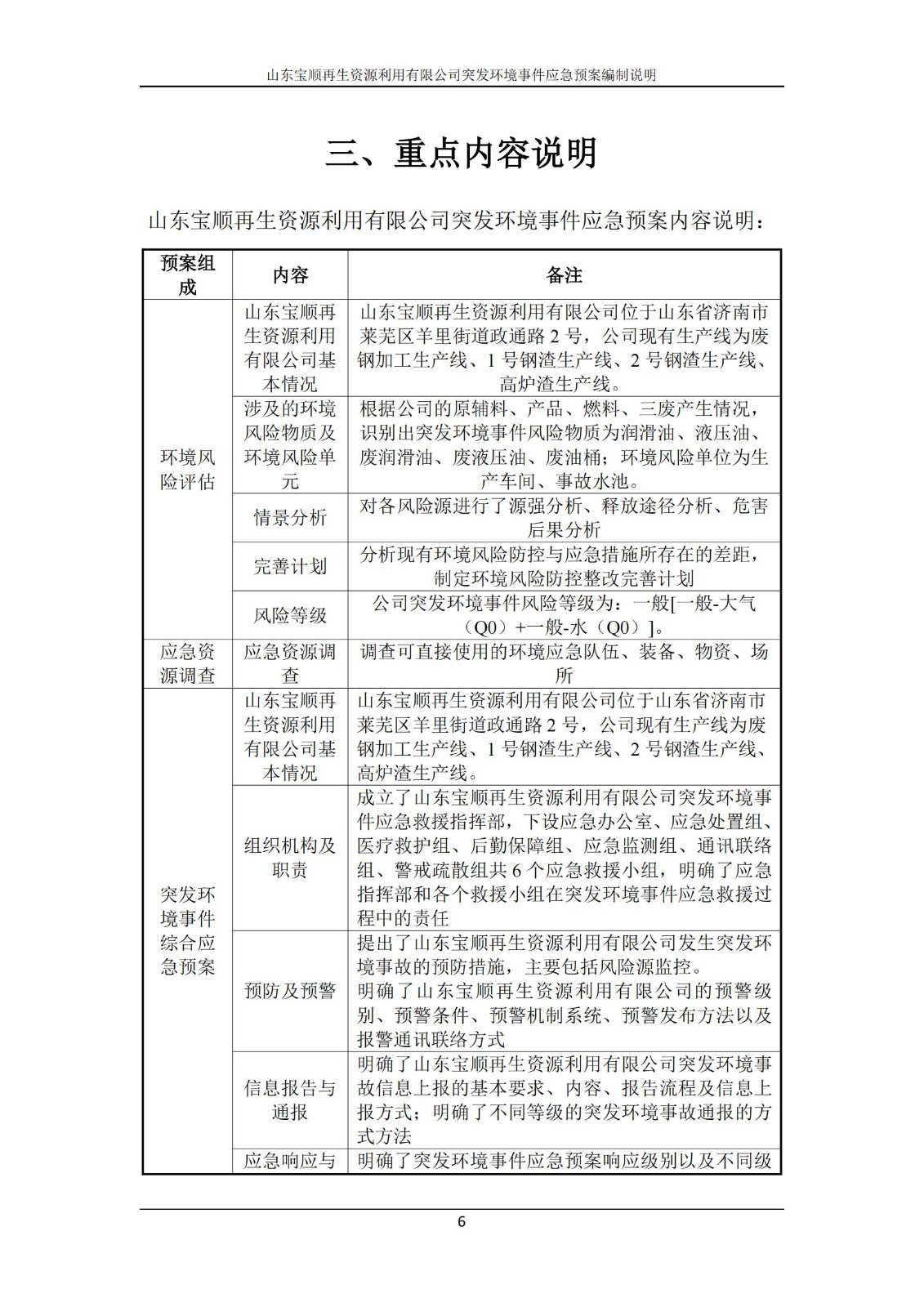
山东宝顺再生资源利用有限公司突发环境事件应急预案(2025年修订版)
2 应急资源调查报告.pdf
3 环境风险评估报告.pdf
4 突发环境事件应急预案.pdf
×
扫一扫关注 集团官方微信